满减优惠,也称“满减促销”,一般是在一定范围内的商品中选择某几个商品,当这些商品价格总值达到某一条件后可以享受一定的优惠。
这个功能是 LeadongShop 面向云店铺用户推出一“重磅功能”,丰富促销场景类型,助力商户玩转店铺、提升转化率。
提高销售额(销售额=客单价*买家数)
提升客单价:为了达到满减的最低费用,刺激消费者购买更多的商品;
提升买家数:将价格压低至敏感用户可以接受的价格底线,促使其成为购物用户,促使原本犹豫不觉的用户下单购买。
心理上,一方面满足了爱占便宜的心理,另一方面满足了完成满减后产生的成就感;
内容上,降低用户决策成本,用户会优先查看有满减活动的店铺和商品;
金钱上,使用户买到了性价比更高的商品。
(1)概念:“满额打折”是指消费者单笔订单中累计消费达到一定数额后,即可获得的折扣的模式。
(2)举例:满300元立享 10%折扣,满500元立享20%折扣。
(3)规则说明:
优惠条件最多支持设置10级;
金额的货币符号根据客户选择的网站的默认货币展示;
折扣只能输入 1-99 的整数,不能为空;
使用产品范围:根据商户自己设置的产品范围生效。
A. 满M件N折
(1)概念:“满M件N折”是指消费者单笔订单中累计购买的产品达到一定数量要求后,即可获得的折扣的模式。
(2)举例:满3件立享 10%折扣,满5件立享20%折扣。(即3件9折、5件8折)
(3)规则说明:
优惠条件最多支持设置10级;
件数:九位以内大于 0 的整数;
折扣只能输入 1-99 的整数,不能为空;
使用产品范围:根据商户自己设置的产品范围生效。
B. 第M件N折
(1)概念:“第M件N折”是指消费者单笔订单中安装“产品享折顺序”对每一件购买的产品设定对应折扣的模式。
(2)举例:第1件立享 0%折扣,第2件立享50%(即:第二件半价)
(3)规则说明:
优惠条件最多支持设置10级;
件数:九位以内大于 0 的整数;
折扣只能输入 1-99 的整数,不能为空;
后续产品优惠设定,即对优惠条件外的后续产品是否享受折扣进行设定;
产品享折顺序,支持按产品价格生序或降序排序,由商户自行设定;
使用产品范围:根据商户自己设置的产品范围生效。
(1)概念:“满额减价”是指消费者单笔订单中累计消费达到一定数额后,即可获得的减免金额的优惠模式。
(2)举例:满100元减免10元,满300元减免30元,满500元减免50元。
(3)规则说明:
优惠条件最多支持设置10级;
“上不封顶”:如果勾选“上不封顶”如满 100 减 10,则满 100 减 10、满 200 减 20、满 500 减 50,以此类推;如果未勾选“上不封顶”且只配置一个层级,则满 100 减 10、满 200 减 10、满 500 减 10;如果配置多个层级,则按照层级减免。
金额的货币符号根据客户选择的网站的默认货币展示;
使用产品范围:根据商户自己设置的产品范围生效。
(1)概念:“满件减价”是指消费者单笔订单中累计购买达到一定产品数量后,即可获得的减免金额的优惠模式。
(2)举例:满3件减免30元,满5件减免50元。
(3)规则说明:
优惠条件最多支持设置10级;
“上不封顶”:如果勾选“上不封顶”如满 3 件 减 $5,则满 3 件 减 $5、满 6 件 减 $10、满 9 件 减 $15,以此类推。如果未勾选“上不封顶”且只配置一个层级,则满 满 3 件 减 $5、满 6 件 减 $5、满 9 件 减 $5;如果配置多个层级,则按照层级满减。
金额的货币符号根据客户选择的网站的默认货币展示;
使用产品范围:根据商户自己设置的产品范围生效。
(1)概念:“满额包邮”是指消费者单笔订单中累计消费达到一定数额后,即可获得包邮的优惠模式。
(2)举例:满100元包邮,满200元包邮。
(3)规则说明:
减免仅限发货地址是“运费”中支持的地区,不支持指定地区。
使用产品范围:根据商户自己设置的产品范围生效。
(1)概念:“满件包邮”是指消费者单笔订单中累计购买达到一定产品数量后,即可获得包邮的优惠模式。
(2)举例:满3件包邮。
(3)规则说明:
减免仅限发货地址是“运费”中支持的地区,不支持指定地区。
使用产品范围:根据商户自己设置的产品范围生效。
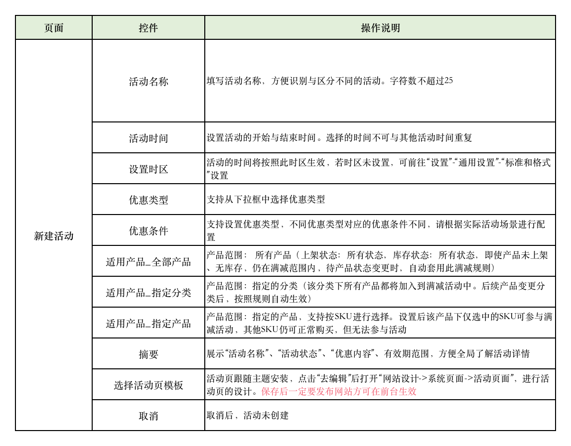
1、页面功能介绍:
(1)活动列表页查看活动列表
功能介绍:
(2)活动后台设置页:
功能介绍:
(3)活动设计页
页面说明:
进入“网站设计-页面系统页面-活动页面 Scheme”,设计或预览活动页的效果。可添加组件来丰富当前的活动页。
注意:
“活动内容”组件不支持编辑,此处是取后台设置的活动内容;
“产品列表”组件不支持编辑,此处是取后台设置的活动活动列表;
(4)前台活动页效果展示
“前台活动页”示例图
“快捷购物车”的活动引导文案
“购物车详情页”的活动引导文案
“结算页”的满减优惠计算示例图
(5)文案设置页
“文案设置”页面示例图
功能说明:
支持按活动类型筛选、并对“活动规则文案”、“下一层级达标进度信息文案”、“成功享受最大优惠信息文案”进行查看或修改。自定义文案时,若需要用到数据,须按照给定的文本格式进行书写,例如“{discount}=达到最大层级优惠规则的折扣额度”,花括号需要书写正确才能取到对应的值。
保存后,前台出现文案的地方将按照设置的文案展示。
四. 规则说明
促销场景 | 是否可叠加 | 叠加规则说明 | |
满减优惠叠加 | 组合购买 | √ | 在设定的产品范围,先组合购买再叠加满减优惠 |
组合优惠 | X | 满减优惠不可与组合优惠叠加 | |
会员优惠 | √ | 会优先计算会员折扣,会员折扣计算后,剩余金额需满足满减优惠门槛才可同时享受满减优惠 | |
优惠券 | √ | 先在产品小计基础上叠加会员优惠,再计算满减优惠,最后在价格上叠加优惠券 | |
批发价 | √ | 先按批发价的价格进行计算,再叠加满减优惠、会员优惠、优惠券。 |
* 功能性应用,一旦售出概不退货

