丰富独立的应用市场助力开展跨境电商业务
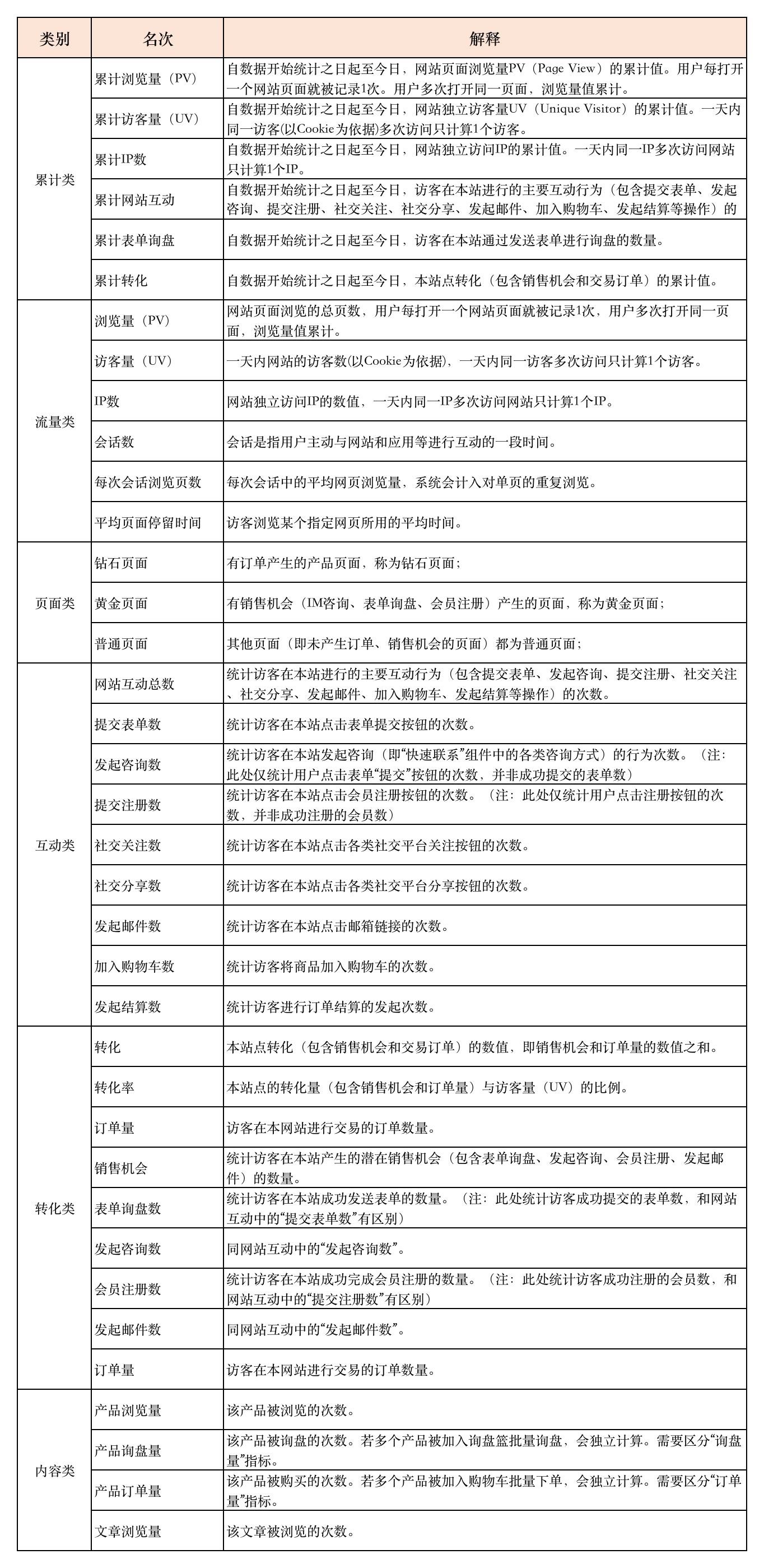
“智慧数据”是为帮助网站主更好掌握网站访客的行为轨迹及浏览爱好,从而采集、分析各类访问数据,将看似无序的数据串联起来,为网站主提供有价值的运营建议的数据统计分析系统。系统可针对访客、流量来源、站点页面、转化(询盘/订单)等多维度数据进行采集和分析。
* 功能性应用,一旦售出概不退货